DTFT
The Basics of the DTFT¶
The DTFT:
The DTFT is a DT version of the Fourier Transform, often using Normalized Frequency, \(f\).
\(\(\LARGE X(e^{j2\pi f})=\sum\limits_{n=-\infty}^{\infty}x[n]e^{-j2\pi fn}\)\)
- The DTFT is also known as the Spectrum of a Signal or Sequence.
- The DTFT is a continuous function of frequency.
The Inverse DTFT:
\(\(\LARGE x[n]=\int\limits_{-0.5}^{0.5}X(e^{j2\pi f})e^{j2\pi f}df\)\)
- Note that the integral limits of Normalized Frequency could be different depending on the desired range. As long as an entire period is captured, and you are being consistent, it shouldn't matter too much.
Periodicity of the DTFT
Note that the DTFT is periodic. Since it is a sum of sinusoids, which all have frequency multiples of \(2\pi\), the longest period will be when \(n=1\), such that \(\large e^{-j2\pi f}\). This specific Complex Sinusoid has a period of \(2\pi\), so it will go through a full period every full integer multiple of \(f\). Therefore, we only need to plot a range of \(f=[0,1)\) or \(f=[-0.5,0.5)\)
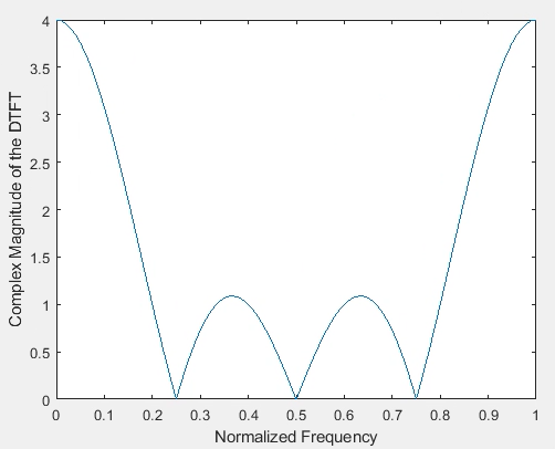
Example (Analysis)
- Let \(x[n]=\{1,1,1,1\}\) (0 otherwise) and \(n=0..3\). Find the DTFT of the given signal
- DTFT: \(\large X(e^{j2\pi f})=\sum\limits_{n=-\infty}^{\infty}x[n]e^{-j2\pi fn}\)
- Because \(x[n]\) is 0 outside of \(0\le n \le 3\), we can simplify the sum neatly: \(=x[0]e^{-j2\pi f0}+x[1]e^{-j2\pi f1}+x[2]e^{-j2\pi f2}+x[3]e^{-j2\pi f3}\)
- Subbing in the values for \(x[n]\), we get: \(X(e^{j2\pi f})=1+e^{-j2\pi f}+e^{-j4\pi f}+e^{-j6\pi f}\)
- Notice that our output of the DTFT function is a continuous function of frequency.

MATLAB Code:
```
f=0:0.01:1; % normalized freq
X=1+exp(-j2pif)+exp(-j2pif2)+exp(-j2pif*3);
plot(f,abs(X));
xlabel("Normalized Frequency");
ylabel("Complex Magnitude of the DTFT");
```
Interpreting the Spectrum¶
The Spectrum
- A "Spectrum" is the DTFT of a Signal or Sequence. Typically if it's the DTFT of a System's Impulse Response, we call it a Frequency Response instead.
- Typically broken into two parts:
- Amplitude Spectrum: \(|Y (e^{j2\pi f})|=|H (e^{j2\pi f})||X (e^{j2\pi f})|\)
- Phase Spectrum: \(\angle Y (e^{j2\pi f})=\angle H (e^{j2\pi f})+\angle X (e^{j2\pi f})\)
- Depending on what you are working with, you may be more or less concerned with the phase spectrum.
- For instance, in audio applications, we hear amplitude, but not phase.
Comparison between Domains and Signals/System¶
Friendship... is not something you learn in school. But if you haven't learned the meaning of friendship, you really haven't learned anything.
— Muhammad Ali